Обзор сервиса Netpeak Spider

Netpeak Spider  – сервис, сканирующий сайт на наличие внутренних ошибок, которые плохо сказываются на SEO, показывающий наличие внешних ссылок, исходящих ссылок (можно определить, торгует ли сайт ссылками), что очень полезно. 1. Функционал Режим: есть 5 режимов исследования сайтов. А) если делать комплексный аудит сайта, выберите режим ПО ВСЕМУ САЙТУ – робот проходит по всем страницам […]

Поделиться:

Netpeak Spider  – сервис, сканирующий сайт на наличие внутренних ошибок, которые плохо сказываются на SEO, показывающий наличие внешних ссылок, исходящих ссылок (можно определить, торгует ли сайт ссылками), что очень полезно.

1. Функционал

Режим: есть 5 режимов исследования сайтов. А) если делать комплексный аудит сайта, выберите режим ПО ВСЕМУ САЙТУ – робот проходит по всем страницам и выдает ошибки. Б) если интересует конкретная страница, то выбирайте ПО РАЗДЕЛУ, добавляйте адрес нужной страницы — программа выдаст ошибки этой страницы. Это колоссальный плюс Netpeak Spider, так как немногие сервисы позволяют исследовать конкретную страницу. Также для удобства исследуйте нужные страницы, выбирайте позицию ПО СПИСКУ URL и загружайте нужные url. В) если нужно проверить карту сайта /sitemap.xml – сервис проверит правильность составления и работы карты – один из важных моментов правильной и быстрой индексации сайта. Г) ПО ВЫДАЧЕ В GOOGLE – еще одна удобная функция. Помогает определить ошибки, конкретно вылезающие в данном поисковике.

2. Сделаем обзор сайта https://www.aqualeader.ru с помощью данного сервиса:

Система показывает — сколько страниц просканировано и на скольких найдены ошибки:

У Netpeak Spider — комфортный интерфейс. В правом сайдбаре показаны найденные ошибки, цвета которых оценивают критичность: Красный – критичные ошибки Желтый – средней критичность Голубой – малая критичность:

Нажимаем отдельно на каждую ошибку – сервис показывает конкретные url, где найдена ошибка:

Если не понимаете смысл ошибки, то наводим на кнопку (не нажимая) и всплывает окно с описанием. К примеру, на предыдущем скрине показывались вот эти ошибки:

Первым делом советуем исправлять все критичные ошибки. На нашем примере были обнаружены висячие узлы, битые ссылки и пустые description. Затем переходите к «желтым», а потом «голубым» ошибкам.

[unisender_short_top]

Данные сервис выявляет более 60 seo-ошибок в 50+ параметрах, подробнее о каждой можно почитать здесь https://netpeaksoftware.com/ru/spider. Еще один весомый плюс функционала — встроенный фильтр, с помощью которого находим страницы по нужным параметрам. К примеру, хотите определить битые изображения, а функционал справа не позволяет это сделать. Применяем встроенный фильтр и находим то, что надо:

Битые изображения

Можете накладывать как 1, так и несколько условий фильтра – это помогает при глубоком анализе всего сайта или его конкретной страницы. Проводите комплексный анализ на сервисе и экспортируйте данные в excel:

Комплексный анализ

Это крайне удобно при работе с большой массой url! Все результаты проектов сохраняются в расширении софта – а это крайне удобно для сравнения ошибок. К примеру, у нас была проблема: cms генерировала ненужные дубли страниц, хотя и в robots.txt мы их закрывали, а в Яндекс Вебмастере они появлялись только после индексации и не всегда. Чтобы предотвращать дубли, пока идут работы по поиску решения проблемы,  с помощью Netpeak Spider мы отслеживали эти страницы и вовремя удаляли.

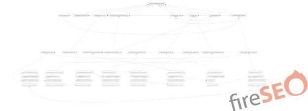
3. Еще один интересный и полезный инструмент сервиса — расчет внутреннего PageRank Немногие знают, но правильно распределенный вес между низкочастотными запросами повышает позиции. Мы сделали внутреннюю линковку своего сайта вот так:

Внутренняя линковка

Затем проверили с помощью Netpeak Spider вес каждой страницы. Дальше скорректировали внутренние ссылки и получили нужный результат:

Скорректировали внутренние ссылки

Всего 15 итераций – хорошая точность определения весов. На картинке видно, что определяются и висячие узлы. Тем самым определяются ошибки в линковке. Также для удобства работы можете экспортировать данные в excel.

4. Генератор карты сайта sitemap Когда вы продвигаете свой ресурс, без карты сайта не обойтись. Почему? Она ускоряет индексацию страниц в поисковых системах и очень помогает пользователям в два клика находить на сайте нужную информацию. Указываем нужные параметры и генерируем

Параметры генерации

В результате получаем готовый файл sitemap и добавляем его в корень сайта. Со всеми четырьмя задачами Netpeak Spider справляется на отлично и что важно – он делает это молниеносно! Попробуйте и вы этот сервис ☺

Видеообзор сервиса Netpeak Spider